助成金・補助金 読みもの(人事・労務向け記事)

【新型コロナ】休業中の保護者に特別有休を付与した場合にもらえる「小学校休業等対応助成金」、その中身と申請方法を解説!

投稿日:2020年5月8日 更新日:

申請書類の種類と記入例

▼申請書類 (4種類)

申請のために作成が必要な書類は、「第1号(1)」「第1号(2)」「第2号」「第3号」の合計4種類あります。企業独自のフォーマットでもよいみたいですが、抜け漏れのリスクを考えると用意された様式を使うほうがスムーズでしょう。

なお、「雇用保険被保険者以外」のアルバイト・パートさんの申請も行う場合は、「被保険者分(青色)」とは分けて、「被保険者以外(ピンク色)」を作成します。

※クリックすると拡大します。

以下で、必要書類(雇用保険被保険者分)について、記載例とともに紹介します。

支給申請書 第1号(1)

1枚目の書類は、簡単なのですぐに作成できます。

本申請では、「事業所ごと」ではなく、「法人ごと」に作成するので、まとめた事業所名を1枚目に記載します。もともとひとつしかない場合は、2の「本社等を除く事業所」の記載は不要。1の「申請事業主」と「振込先」を記載すればこの書類は終わりです。

※クリックすると拡大します。

支給申請書 第1号(2)

2枚目は、申請額を確定させる書類です。流れとしては、対象の休業保護者一人ひとりについて、助成額を計算し、最終的に全員分を合算します。この書類がおそらく一番大変で、もっとも神経を使うものではないでしょうか。

まず、一人ひとりについての記載の仕方を見てみましょう。

※クリックすると拡大します。

(1)~(4)については、対象労働者の所定の給与体系、労働日数、労働時間を書きます。(2)の通常の賃金額とは、有休を取得した際に支払う賃金のことです。一般的には直近3カ月に支払った賃金の平均(ボーナスなど臨時のものは除く)で算出します。アルバイトやパートなどは、所定の時給や日給を記載すればOKです。(3)は有休を取得した月の1カ月の労働日数を書きます。(4)の所定労働時間は、残業時間を含まない1日の労働時間数です。

(5)は、該当労働者の「日額」を計算します。月給制の人であれば、月給÷1カ月の労働日数で計算します。記載例の「厚労 太郎さん」の場合、月給25万円÷月20日=日額12500円となります。日給制の人ならそのままの額ですし、時給制の人なら、時給×1日の所定労働時間数(6時間など)で日額を出します。シフト制などにより、1日の労働時間がバラバラな場合は、期間中の平均を出します。

(6)の「調整後」とは、本制度の上限額である日額上限8330円を超えるか超えないかです。超えない場合は(5)と同じ額を記載。超える場合は、上限の8330円を記載してください。

(7)は、計算式の通り、(5)÷(4)で、該当労働者の時給を出します。

(8)(9)は、臨時休校・休園などにより、特別に付与した有休休暇日数と余り時間を記載します。この部分で注意すべき点が、「通常の年次有給休暇を含まないこと」「もとから学校が休みとなっている日(土日や春休み、GWなど)を含まないこと」です。新型コロナによる臨時休校・休園により、休業保護者に特別に有給休暇を与えた日数、および時間を正しく書きます。

(9)の時間がやや分かりづらいですが、「全休」だけではなく、「短時間の休業」も対象になるので、余り時間が発生することがあります。その余り時間をこの部分に記載します。余り時間が1日の所定労働時間を超える場合は、端数だけを時間に残します。たとえば、1日の所定が8時間とします。短時間勤務日(4時間)が4回あって、合計が16時間となるのであれば、(8)の日数に16÷8=「2」を加え、余り時間は「0」とします。16時間が2日分になるからです。

(10)(11)は、計算式の通りです。「日数単位」と「時間単位」に分けて合計を出します。

(12)も分かりづらいですが、(11)の額が日額上限8330円を超える場合は、8330円とします。超えない場合は調整せず、そのままでOKです。

(13)は、計算式の通り、「日数単位の合算」と「時間単位の合算」を合計して、その人に支払った額を確定させます。

時給や日給制の場合の記載例も、以下にあるのでご確認ください。

※クリックすると拡大します。

すべての対象労働者を一覧化し、(14)に対象者の人数、(15)に日数と時間数の合計、(16)にそれぞれの合計額を合算した額を書き、2つの確認事項をチェックすれば完了です。

この書類については、計算する部分が多いので、手書き、手計算はお勧めしません。Excelに計算式を入れて作成したほうが、圧倒的にスムーズです。

支給申請書 第2号

3枚目については、内容自体は対象労働者の確認をとるものなのでシンプルです。しかし、対象労働者ひとりにつき1枚回収する必要があるので、休業保護者の人数が多い企業は回収に手間がかかるかもしれません。100人の対象者がいるのであれば、100枚の提出が必要です。

この書類で注意したいポイントはひとつだけ。有給休暇日数の合計(記載例の「20日7時間」)は、先に作成した「支給申請書 第1号(2)」内の「合計付与有給休暇日数」と同じものを記載してください。

※クリックすると拡大します。

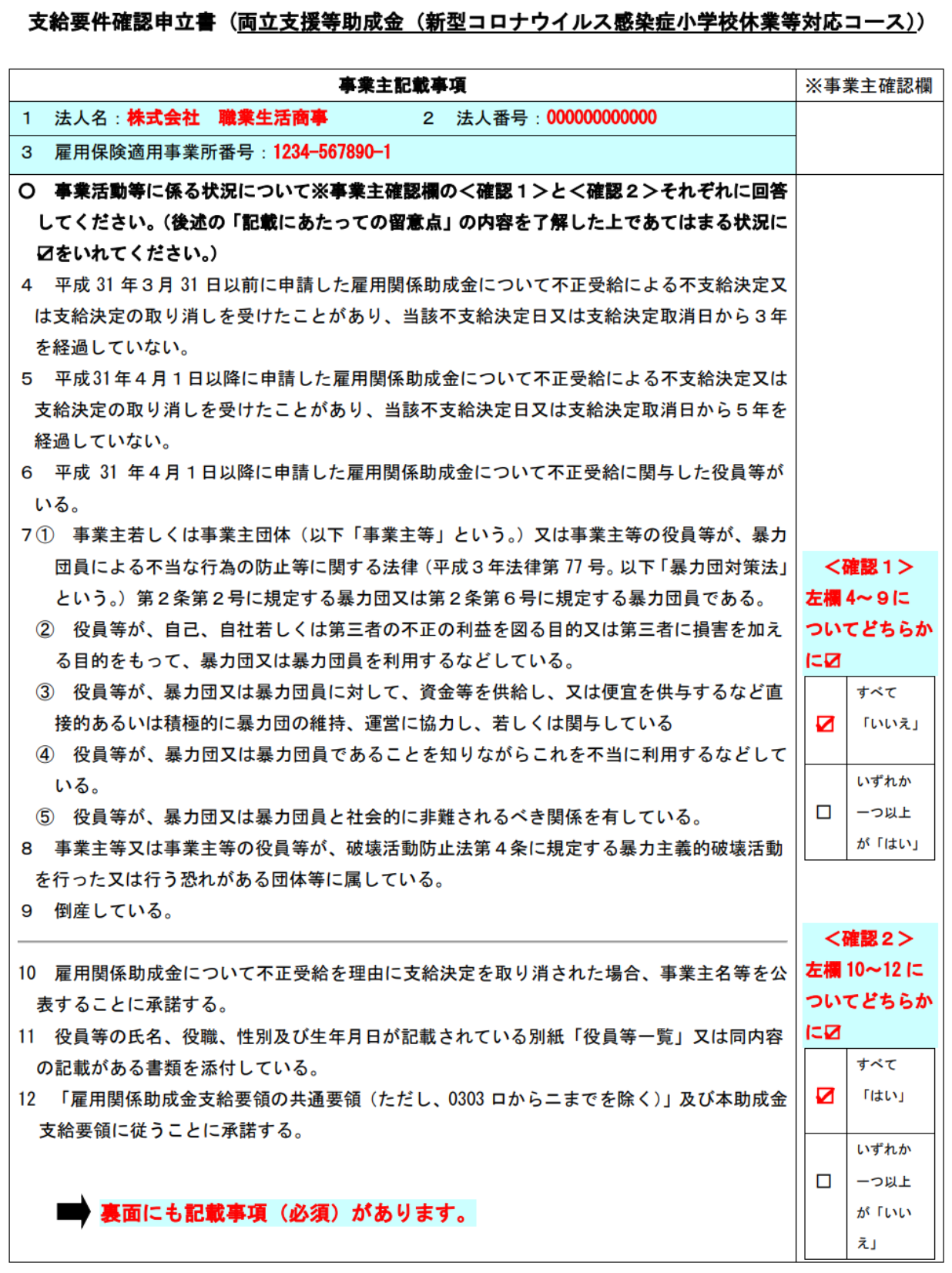
支給申請書 第3号

第3号は、内容をよく読み、事業主確認欄にチェックを入れ、署名をするだけなので、すぐに作成できます。本助成金の対象となる企業か否かを確認する目的の書類です。

※クリックすると拡大します。
※クリックすると拡大します。

最後に、役員一覧を添付して、申請書類の作成は完了です。

※被保険者以外分については、被保険者分と大きく記載内容が異なる箇所はないので割愛します。

添付書類 (4種類)

さて、あとは添付書類の準備です。こちらも4種類あり、以下のものを証明書類として提出する必要があります。4つ目の「小学校などが休業したことが分かる書類」については、企業側で準備が難しいため、休業中の保護者に用意してもらわなければなりません。対象労働者に署名・捺印を返送してもらう際、一緒に送ってもらうとスムーズでしょう。こちらも人数分必要となります。

※クリックすると拡大します。

提出先と提出方法、提出期限

提出先は、労働局やハローワークではなく、以下の地域ごとに定められた「学校等休業助成金・支援金受付センター」です。郵送のみの受付となっています。提出期限は、2020年9月30日まで。申請が殺到することが見込まれるため、紛失に備えて、すべての書類のコピーを取得しておくことと、簡易書留など記録の残る方法で郵送することをお勧めします。

なお、「雇用調整助成金」のように各月毎ではなく、なるべくまとめて1回で申請することが望ましいとのことです。はやい入金が必要なら複数回に分けることも可能ですが、同じ期間分を重複して申請しないよう注意喚起がなされています。

※クリックすると拡大します。

「雇用調整助成金」との併用は?

「雇用調整助成金」との併給については、同じ日について、「雇用調整助成金」と「小学校等休業助成金」の両方を受給することはできません。不正受給となるので気をつけましょう。ただし、土日や祝日など「小学校等休業助成金」が使えない日について、「雇用調整助成金」を活用することはOKとされています。ですから、一人ひとりの労働者について、どの日が「小学校等休業助成金」で、どの日が「雇用調整助成金」なのかをしっかり把握・管理しておく必要があります。

まとめ

以上が「小学校等休業助成金」についての紹介でした。詳しくは、厚生労働省の特設ページ(こちら)をご確認ください。申請書類の様式も特設ページからダウンロードできます。休業中の保護者に関しては、「雇用調整助成金」を使うより、こちらの制度を使うほうが助成額が大きくなることもあります。活用を検討してみてはどうでしょうか。

※すべての情報は「2020/05/05」現在のもの

※雇用調整助成金の概略・手続きについては「こちら」の記事もご覧ください。

ライター:林 和歌子
大学卒業後、人材サービス大手で約12年間勤務。主に企業の採用活動に携わる。採用という入口だけではなく、その後の働き方にも領域を広げたいとの思いで独立。現在、採用支援を手がける傍ら、働き方に関するコンテンツなども執筆しています。京都大学文学部卒業(社会学専攻)。2015年、社会保険労務士の資格取得。

> 前のページへ 

-助成金・補助金, 読みもの(人事・労務向け記事)
-

関連記事

ハローワークインターネットサービス機能強化(2021年9月21日~)活用のポイント

会社目線では、求人募集の際にどの媒体を通して募集を行うか、早い段階で決断する必要があります。例えば民間の求人紹介サイトなどを活用する場合、ほとんどのケースで費用負担は免れられません。しかし、ハローワー …

実は、“子育て中ではない”社員の支援策にもなる――「ベビーシッター補助制度」を導入するメリットとは?

共働きが増え、子育て中の社員と、そうでない社員がまざってチームをつくることも増えてきた昨今。マタハラ・パタハラという言葉が浸透し、「ハラスメントになってはいけない」との考えから、「子育て中の社員に気を …

【2023年最新版】インボイス対応に活用できるIT補助金を徹底解説!

インボイス制度に対応するためには、これまでの会計システムや受注管理システムの見直しが必要です。ITツールの導入が進んでいない企業では、会計ソフトや受発注ソフトなどの導入を進める必要もあるでしょう。 イ …

パワハラ防止法の施行で、「SOGIハラ(ソジハラ)」対策が企業の義務に――「SOGIハラ」って何?企業の取り組み事例や裁判例とともに紹介

2020年6月、大企業からスタートした「改正労働施策総合推進法」(通称/パワハラ防止法)。これを機に、「ハラスメント」に関する研修を受講したという人も多いのではないでしょうか。今、パワハラのみならず、 …

【同一労働同一賃金】派遣先と派遣元に求められる対応策について解説

2018年6月に成立した「働き方改革関連法」によって法改正が成され、2020年4月から本格的にスタートする「同一労働同一賃金」。契約社員やパートタイマーはもちろん、派遣社員もこの制度の対象に含まれてい …