2018年6月に成立した「働き方改革関連法」によって法改正が成され、2020年4月から本格的にスタートする「同一労働同一賃金」。契約社員やパートタイマーはもちろん、派遣社員もこの制度の対象に含まれています。
この記事では、今回の法改正により、「派遣会社(派遣元)」に求められる対応、「派遣社員を受け入れている会社(派遣先)」に求められる対応は何か?それぞれの対応すべきことについて、詳しくご説明します。
派遣労働者の「同一労働同一賃金」は2パターンから選択
契約社員・パートタイマーは勤務先に直接雇用されて働きます。一方で、派遣社員は「派遣元」となる派遣会社に雇用されて、「派遣先」で働き、雇用契約や給与の支払い、社会保険の加入などはすべて「派遣元」が行います。
| 契約社員・パート・アルバイトの場合 | 派遣社員の場合 |
|
|
同一労働同一賃金を実現する際、直接雇用の契約社員・パートタイマーは、同じ会社で働く、同じ仕事をしている正社員と同じ待遇にすればいいのでシンプルです。
一方、派遣社員の場合は、派遣先、つまり異なる会社で働く、同じ仕事をしている正社員と同じ待遇にしなければなりません。そのため、契約社員・パートタイマーよりも対応は複雑になります。
これに関して、さまざまな議論が成された結果、2パターンから選択できるという仕組みに着地しました。
1つ目のパターンは、同一労働同一賃金の原則通り、派遣先の通常労働者(一般的には正社員)と同じ待遇にする『派遣先均等・均衡方式』。2つ目のパターンは、労使協定を締結し、一定水準以上の待遇にする『労使協定方式』です。
それぞれの方式について、以下で解説します。
パターン① 派遣先と同じ待遇にする『派遣先均等・均衡方式』
パターン1は、「同一労働同一賃金」の原理原則通りです。派遣先の職場で、同じ仕事をしている正社員と同じ待遇にします。

たとえば、派遣会社Aスタッフィング社に雇用されて、製造メーカーB社で働く派遣社員なら、製造メーカーB社で同じ仕事をしている人(通常の労働者)に待遇を揃えます。
この『派遣先均等・均衡方式』を採用する場合、派遣先・派遣元のそれぞれに、どのような対応が求められるのでしょうか。
「派遣先」に求められる対応
「派遣先」に求められる対応は、派遣社員と同じ仕事に従事する、自社雇用の正社員(「比較対象労働者」と呼びます)の待遇情報を派遣元に提供することです。この情報がなければ、派遣元は派遣先の社員と同じ待遇にすることができないからです。
具体的には、以下の5点についての情報を派遣会社に書面で提供しなければなりません。
●提供する待遇情報
- ①比較対象労働者の職務の内容、職務の内容及び配置の変更の範囲並びに雇用形態
- ②比較対象労働者を選定した理由
- ③比較対象労働者の待遇のそれぞれの内容(昇給、賞与その他の主な待遇がない場合には、その旨を含む。)
- ④比較対象労働者の待遇のそれぞれの性質及び当該待遇を行う目的
- ⑤比較対象労働者の待遇のそれぞれを決定するに当たって考慮した事項
なお、比較対象労働者の選定にあたっては、以下の優先順位にしたがって選びます。基本的には、「派遣社員と一番近い仕事をしている自社の正社員」と考えると分かりやすいでしょう。正社員がいなければ、契約社員・パートなどの非正規社員でもOKとされています。
- ①「職務内容」と「職務の内容及び配置の変更の範囲」が同じ通常の労働者
- ②「職務の内容」が同じ通常の労働者
- ③「業務の内容」又は「責任の程度」が同じ通常の労働者
- ④「職務の内容及び配置の変更の範囲」が同じ通常の労働者
- ⑤ ①〜④に相当するパート・有期雇用労働者(短時間・有期雇用労働法等に基づき、派遣先の通常労働者との間で均衡待遇が確保されていることが必要)
- ⑥ 派遣労働者と同一の職務に従事させるために新たに通常の労働者を雇い入れたと仮定した場合における当該労働者
また、比較労働者の待遇に変更があった場合は、遅滞なく変更した内容を派遣元に提供しなければなりません。
「派遣元(派遣会社)」に求められる対応
派遣元に求められる対応は、派遣先から提供された上記の待遇情報にもとづき、派遣社員の待遇を検討し、決定することです。
この時に留意すべき点が、「同一労働同一賃金」の実現です。自社の派遣社員を、派遣先の比較対象労働者と同等の待遇にする必要があります。基本給も賞与も、業務に関わる手当についても「差別的不利なもの」にしてはいけません。
たとえば、派遣先の比較対象労働者の待遇が、
「基本給20万円/簿記資格手当月1万円(経理職)/賞与年2回(基本給の2カ月分)/昇給年1回」
なら、派遣社員も同等の待遇に合わせる必要があります。
ただし、別会社なのでまったく同じ待遇にすることは不可能に近く、努力義務となりました。
サラッと書きましたが、これは派遣会社にとっては一大事ではないでしょうか。派遣先の正社員の待遇にそろえる場合、多くの派遣社員の時給が上がりそうです。それに伴い、派遣料金の見直しが必要となりますが、派遣料金が上がることは、そう簡単に受け入れてもらえることではありません。
この問題を解消する仕組みがパターン2です。
パターン② 労使協定を締結する『労使協定方式』
パターン2は、パターン1の対応が難しい場合に選択できる方法だと言えます。
パターン2では、派遣先の待遇に合わせる必要はありません。同じ地域で働く、同種の職種の仕事に従事する正規労働者の平均的な賃金(以上)に合わせます。
たとえば、渋谷のITベンチャーにITエンジニアを派遣する場合、東京で働くITエンジニア職の平均時給が2500円なら、2500円以上の時給に設定します。たとえば、大阪のメーカーに事務スタッフを派遣する場合、大阪で働く事務職の平均時給が1800円なら、1800円以上の時給に設定します。
基準となる平均賃金がいくらなのかが肝ですが、この情報については2019年2月現在、まだ公表されていません。厚生労働省の資料によると、2019年の6~7月頃に通知されるとのことです。
この平均賃金、どの調査をもとに決められるのかは分かりませんが、厚生労働省が毎年実施している「賃金構造基本統計」にもとづくなら、高くなることが見込まれます。
なお、パターン2を選択する場合、事前に派遣元の社内で労使協定を結ぶ必要があります。届出も必須です。これが労使協定方式と呼ばれる所以でもあります。
では、この『労使協定方式』を採用する場合、派遣先・派遣元のそれぞれに、どのような対応が求められるのでしょうか。
「派遣元(派遣会社)」に求められる対応
まず、労使協定を結びます。締結しなければならない労使協定の内容は以下です。

36協定などと同様に、労働者の過半数代表者(組合がある場合は過半数組合)と上記の内容につい協議し、協定を締結します。
労使協定のフォーマットは、2019年2月現在まだ公表されていませんが、公表された場合は以下の様式集一覧にアップされるはずなので、チェックしてみてください。
【参考】東京労働局「法令・様式集」
締結した労使協定は、行政(労働基準監督署)へ届出が必須、かつ労働者への周知も必須です。この流れは、36協定と同じように考えてください。
この際、注意すべき点が、「教育訓練」と「給食施設、休憩室及び更衣室」の2つについては、派遣先の待遇に合わせなければならないということ。
「教育訓練」と「給食施設、休憩室及び更衣室」について、派遣先から情報を提供してもらい、派遣先と同等にする、あるいは同等の待遇にしてもらえるよう派遣先に依頼しなければなりません。
「派遣先」に求められる対応
上記の通り、「教育訓練」と「給食施設、休憩室及び更衣室」の2つについては、派遣先の待遇に合わせなければならないことから、以下の2点について派遣会社に情報を提供しなければなりません。
●提供する待遇情報
- ①派遣労働者と同種の業務に従事する派遣先の労働者に対して、業務の遂行に必要な能力を付与するために実施する教育訓練(法第40条第2項の教育訓練)
- ②給食施設、休憩室、更衣室(法第40条第3項の福利厚生施設)
パターン1のように、基本給や待遇全般について情報提供する必要はないので、こちらの方がかなりライトです。
情報提供にあたっての留意点
- 口頭ではなく、必ず書面でもらうこと(書面の交付、ファクシミリ、電子メールなど)
- 派遣先・派遣元いずれも、書類を労働者派遣が終了した日から3年を経過する日まで保存すること
さらに、派遣先からの待遇情報提供がない場合は、
- 労働者派遣契約を締結してはならない
という厳しい決定がなされました。
つまり、派遣先から「そんな細かい待遇情報、提供できないよ」と言われてしまうと、派遣契約は結べないということです。
「教育訓練」と「福利厚生施設」の2点は、派遣先で均等に対応
- 業務の遂行に必要な能力を付与するための教育訓練
- 福利厚生施設(給食施設・休憩室・更衣室)
上記の2点については、1・2いずれのパターンでいくにせよ、派遣先が、自社社員・派遣社員の均等を図らなければなりません。
たとえば、事務のポジションで、新たな仕事の追加に伴い、Excelスキルの向上が必要なのであれば、自社社員・派遣社員合同で研修を受けてもらうなどです。
また、派遣先に、社員食堂や休憩室などの福利厚生施設がある場合は、自社・派遣社員、分け隔てなく利用できるようにする必要があります。
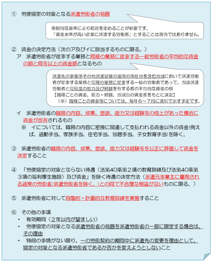
派遣労働者の「同一労働同一賃金」に関する対応の流れ(まとめ)
厚生労働省・都道府県労働局が発表している以下の図が分かりやすいので、ぜひ参考にしてみてください。重要な点は、赤で囲んだ部分。この点の変更が特にインパクトの大きな部分だと感じます。

派遣労働者の同一労働同一賃金全般については、以下の資料に詳しく記載されているのでご確認ください。
【参考】厚生労働省・都道府県労働局「平成30年 労働者派遣法 改正の概要<同一労働同一賃金>」
派遣社員については、大企業・中小企業いずれも2020年4月スタート
「同一労働同一賃金」のスタート時期については少々複雑なので、以下の図を参考にしてください。
| 大企業 | 中小企業 | |
| 派遣社員 | 2020年4月〜 | 2020年4月〜 |
| 契約社員 パートタイマー |
2020年4月〜 | 2021年4月〜 |
直接雇用の契約社員・パートタイマーへの適用は、大企業が2020年4月からですが、中小企業は1年の猶予があって、2021年4月からです。
一方、派遣社員への適用については、中小企業に対する1年の猶予はありません。企業の規模問わず、2020年4月から。派遣先が大企業で、派遣元が中小企業というケースも十分ありえるため、混乱しないよう一斉にスタートします。
参考までに、法律上の大企業・中小企業の線引きについてご紹介します。これは、「中小企業基本法」の中で定められているもので、業種によって区切りとなる数値(青字)が異なります。
| 大企業 or 中小企業 | |||
| 製造・建設・運輸・その他の業種 | 資本金(出資の総額) | 3億円 | 資本金・社員数について、 ●いずれか(or)が左記の数字「以下」だと中小企業 ●いずれも(and)が左記の数字「超」なら大企業 |
| 社員数(常時雇用) | 300人 | ||
| 卸業 | 資本金(出資の総額) | 1億円 | |
| 社員数(常時雇用) | 100人 | ||
| サービス業 | 資本金(出資の総額) | 5,000万円 | |
| 社員数(常時雇用) | 100人 | ||
| 小売業 | 資本金(出資の総額) | 5,000万円 | |
| 社員数(常時雇用) | 50人 | ||
まとめ
以上が、派遣社員の「同一労働同一賃金」を実現するために、派遣先と派遣元が対応すべきことのサマリーでした。詳しくは、記事内にリンクをはっている厚生労働省・都道府県労働局の資料をご確認ください。とりわけ派遣会社にインパクトのある内容だと思います。派遣会社で働いたことのある身としては、「パターン1は現実的に難しいから、パターン2で対応したい。でも、平均賃金って一体いくら?」という心境になる内容ですね。

大学卒業後、人材サービス大手で約12年間勤務。主に企業の採用活動に携わる。採用という入口だけではなく、その後の働き方にも領域を広げたいとの思いで独立。現在、採用支援を手がける傍ら、働き方に関するコンテンツなども執筆しています。京都大学文学部卒業(社会学専攻)。2015年、社会保険労務士の資格取得。
