助成金・補助金 読みもの(人事・労務向け記事)

【新型コロナ】”WEBカメラ購入費”や”クラウド利用料”が助成される!?「テレワーク助成金」の中身と申請方法を社労士が解説!

投稿日:2020年5月12日 更新日:

「テレワーク助成金」を受給するために必要な手続きの手順は?

テレワーク助成金申請フローは以下のフローチャートの通りです。厚生労働省が主管となって実施する取り組みですが、書類の受付や相談対応は、「テレワーク相談センター」という外部組織が代理で行っています。問い合わせ先も、厚労省やハローワークではなく、「テレワーク相談センター」です。

手続きのおおまかな流れとしては、2020年5月29日(金)までに交付申請書類一式を「テレワーク相談センター」に提出します。交付申請の審査が通れば、テレワークの導入を行います。

ただし今回、「計画の事後提出もOK」とのことなので、計画を立てる前にテレワークを実施していても問題ありません。「この制度を知らずにもうテレワークを始めてしまった…」という企業であっても、今から申請すれば間に合います。

テレワーク導入後は、2020年7月15日(水)までに、支給申請を行うという流れです。つまり、「交付申請」と「支給申請」の2段階で申請を行うということですね。

[+]クリックすると拡大します。

申請書類の種類と記入例

「交付申請」と「支給申請」の2段階に分かれていますが、それぞれどのような書類の提出が必要なのでしょうか。提出書類の種類と代表的な書類の記入例についてご紹介します。

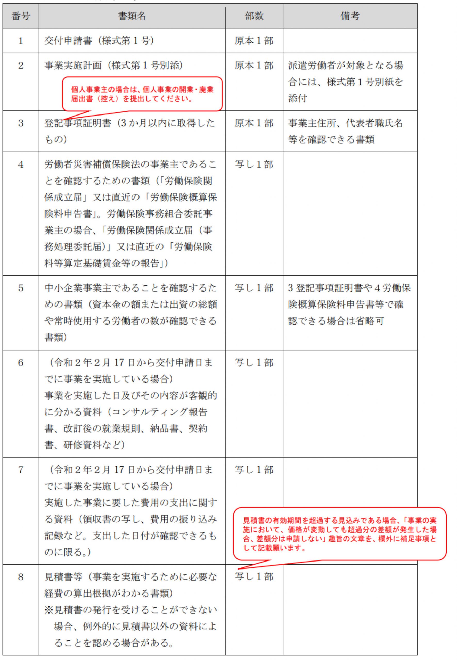
「交付申請時」の提出書類一覧(2020年5月29日(金)までに提出)

[+]クリックすると拡大します。

交付申請書(様式第1号)

この交付申請書は、簡単なのですぐに書けます。

1の「申請事業主について」は、助成金の対象企業であるかどうかを確かめるものです。労働保険番号と資本金、従業員数などを事実に即して記載します。大企業に該当している場合や、労災に加入していない場合などは、申請できません。

2の「消費税適用に関する事項」は、消費税を助成対象経費に含めるかどうかを決めて書きます。

3の「その他」も1と同様に、助成金の対象企業かどうかを確かめるもので、滞納や不正受給などがないことをチェックします。滞納、不正受給などがあれば、本助成金を申請することはできません。

[+]クリックすると拡大します。

[+]クリックすると拡大します。

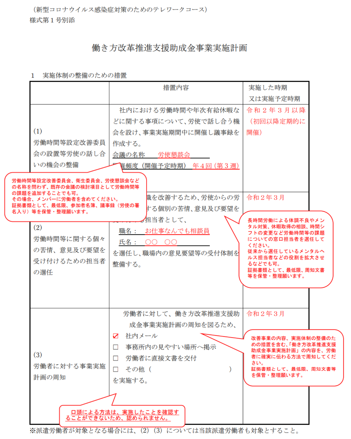
事業実施計画(様式第1号別添)

次の書類は、テレワーク導入の計画を書くものです。経費の計算式などを細かく書く書類なので、こちらの作成には、時間がかかるかもしれません。

1枚目から見てみましょう。この書類にある通り、テレワーク導入にあたり、「会議体」と「相談窓口」と「周知方法」をどうするか決めます。「会議体」や「相談窓口」は、新設しなくても、他の目的で行っているものに、今回の役割をつけ加えてもよいでしょう。「周知方法」は、社内メール通知など、いずれかを選択します。1枚目はこれだけなので、方針さえ決定していれば、すぐに書き終わります。

[+]クリックすると拡大します。

2枚目です。この書類が本申請の「肝」だといえます。テレワーク導入のために出費する(あるいは、すでに出費した)金額を、分かりやすくこの用紙にまとめます。

助成上限額が100万円なので、200万円を少し超えた額で費やした費用を書けばよいと思います。200万円を大幅に超えた額を記載したとしても、助成額は変わらないので、あえて書く必要はありません。

記入例にあるように、金額の内訳が分かるよう、計算式も含めて書きます。領収書や納品書などの証明書類を添付しなければならないので、それらと齟齬のないよう見比べながら書きましょう。

[+]クリックすると拡大します。

全てを書き終えたら、最後に合計額を(2)に書きます。そのうちの50%が助成額となるので、0.5をかけて1000円未満を切り捨てた金額を(3)に書きます。

最終的に(4)の金額を算出しますが、上限の100万円を超える場合は「100万円」としてください。超えない場合は、(3)と同じ額を記載します。

この書類に書いたことは、後ほど説明する「事業実施結果報告書」内に、ほぼ同様のことを書くので、手書きではなく、様式のWordに入力し、コピー&ペーストできるようにしておくとスムーズです。

[+]クリックすると拡大します。

テレワーク対象労働者に派遣社員が含まれる場合は、別紙として対象者一覧をつけます。

あとは、交付申請時に添付としてつける書類(領収書・見積書・納品書など)を準備して完了です。

支給申請の提出書類一覧(2020年7月15日(水)までに提出)

[+]クリックすると拡大します。
次に、交付申請の審査に通った場合に行う「支給申請」に必要な書類について紹介します。

交付申請の結果、不支給になる場合もあるので、支給の決定通知が来てから取りかかってもよいと思います。ただし、提出書類が多いので、どんな書類が必要なのかをあらかじめ確認し、心準備をしておくとよいでしょう。

支給申請書(様式第10号)

支給申請書には、確定した助成金申請額を書きます。2のその他は、すでに説明した通り、不支給要件に該当しないかどうかを確かめるものです。この書類は、申請額が固まっていれば、すぐに書けます。

[+]クリックすると拡大します。

[+]クリックすると拡大します。

事業実施結果報告書(様式第11号)

こちらの書類に、一番時間がかかりそうですが、基本的には交付申請の際につくった計画をなぞるだけなので、見た目よりも楽です。

まず、1の「実施体制の整備のための措置」には、交付申請時に記載した「会議体」や「相談窓口」「周知」の実績について書きます。記載例にある通り、「○○という会議で、△△について話し合った」。「相談窓口は、○○とした」。「周知は△△で実施した」など、1~2行程度で端的にまとめて書けばOK。それぞれ、証拠となる添付資料が必要なので、保存しておかねばなりません。

次の2「支給対象の事業」については、申請金額の内訳を書きます。こちらも交付申請時におおかた作成しているので、変更がなければそのままコピー&ペーストし、変わった部分だけ右の欄に補足すれば完了です。

最後の「テレワークを実施した労働者のうち1名の氏名及び同意書」は、テレワーク実施者のうち、誰かひとりに署名してもらいます。直接雇用の社員であれば誰でもOKです。添付資料として、署名を行った人がテレワークを実施したと分かる証拠資料(出勤簿やタイムカードなど)が必要なので、その提出が容易な人を選ぶとスムーズです。




[+]クリックすると拡大します。

これらの書類を作成し、添付書類をつけて申請書類一式を準備できたら提出します。

※申請のための様式とすべての記載例は「こちら」のページよりダウンロードできます。

提出先と提出方法、提出期限

書類の提出先は、「テレワーク相談センター」です。提出方法は「郵送で」とのこと。大切な書類なので、すべての書類についてコピーをとり、追跡できる方法で送付しましょう。


提出期限は、交付申請は5/29(金)〆、支給申請は7/15(水)〆です。

なお、以下に気をつけてほしいとの注意喚起がなされています。

  • ✓ A4判片面印刷 (× A4以外の用紙、 × 両面印刷)
  • ✓ ホチキス留め、クリップ留めはしない
  • ✓ 申請日は、郵送する日を記入
  • ✓ 助成金申請書には、会社代表者印を押印

まとめ

以上が、厚生労働省が実施するテレワーク助成金の概要と手続き方法についてでした。うまく使えばテレワーク導入に使った費用の約半分を助成してもらえます。つまり、50%OFF!たいへんお得です。活用できる企業も多そうなので、使ってみてはどうでしょうか。

※すべての情報は「2020/05/05」現在のもの

ライター:林 和歌子
大学卒業後、人材サービス大手で約12年間勤務。主に企業の採用活動に携わる。採用という入口だけではなく、その後の働き方にも領域を広げたいとの思いで独立。現在、採用支援を手がける傍ら、働き方に関するコンテンツなども執筆しています。京都大学文学部卒業(社会学専攻)。2015年、社会保険労務士の資格取得。

> 前のページへ 

-助成金・補助金, 読みもの(人事・労務向け記事)
-,

関連記事

自社の労務健全度を社外にアピールできる!? 社労士が診断する「社労士診断認証制度」の具体的な中身を解説

全国社会保険労務士会連合会が、2020年4月に開始した「社労士診断認証制度」。労務管理のプロである社労士が、企業の労務管理の健全度を確認・診断するものです。採用シーンなどで、自社の取り組みをアピールで …

【社労士が解説】従業員の健康管理と「ヒトを大切にする経営」

安全衛生法が改正となり、2019年4月より、すべての企業を対象に「健康情報取扱規程」の策定が義務づけられました。 背景には、ストレスチェック制度の導入や、産業医による面接指導が強化されたことで、企業が …

2024年問題にどう対処?運送業の自動車運転業務における残業時間の上限規制に向けて

政府が推進する働き方改革の一環として、2019年の労働基準法改正により残業時間(時間外労働)の上限規制が始まりました。(中小企業では2020年より) この法改正では、業務の特性などから5年間適用を猶予 …

【社労士が解説】入管法改正に絡んで再確認しておきたい、外国人雇用のポイントと注意点!

「前回の記事」では、2019年4月から始まった改正入管法の中身についてご紹介しました。続くこの記事では、新設された在留資格「特定技能」を活用して、外国人労働者を採用・雇用するまでの具体的な流れについて …

大企業に義務化される「中途採用比率の公表」とは?計算方法や公表の仕方を解説!

【2021年4月にスタート】大企業に義務化される「中途採用比率の公表」とは?計算方法や公表の仕方を解説!

2021年4月より、「労働施策総合推進法(労働施策の総合的な推進並びに労働者の雇用の安定及び職業生活の充実等に関する法律)」の一部が改正され、「中途採用比率の公表」が義務化されることになりました。新卒 …