2020年4月1日から、企業は求人募集の際、「受動喫煙防止措置」に関する事項を明示することが義務化されました。そのような求人への明示のなど、「受動喫煙防止措置」に関する準備に追われている人事労務担当者の方も多いのではないでしょうか。
今回は、人事労務担当者の方に向けて、「受動喫煙防止措置」が必要になった背景や、人事労務担当者の方が取り組むべきことついて解説していきます。
この記事を通して、職場における受動喫煙防止措置への参考にしていただければ幸いです。
そもそも「受動喫煙防止措置」とは?
2018年7月、健康増進法の一部を改正する法律(以下「改正法」)が成立しました。
これは、「望まない受動喫煙を防止する」という健康増進が目的とされています。受動喫煙によっての健康被害を防ごうというものです。
世界保健機関(WHO)で採択された「たばこの規制に関する世界保健機関枠組条約」には受動喫煙防止対策も含まれており、この条約の締約国でもある日本はその実施義務を負っています。
また、WHO と IOC はたばこのないオリンピックを共同で推進することに合意をしており、2020年8月開催の東京オリンピックにおいても、「公共の場における受動喫煙防止対策を強化する」と国での閣議決定もされているのです。
この改正法により、一般的な施設を利用される方だけでなく、「職場」でもこの「受動喫煙防止措置」の義務ができたということなのです。
「受動喫煙防止措置」の具体的な内容

改正法での「受動禁煙防止措置」の内容は下記の通りです。
- 屋内原則禁煙
- 喫煙には、事業者の分類に沿った喫煙室の設置が必要
- それに伴う防止措置を行う
ここでは事業者の分類は割愛しますが、あなたの企業がどの分類に当てはまるかによって、異なりますので厚生労働省が「特設サイト(なくそう! 望まない受動喫煙サイト)」から確認しましょう。
受動喫煙防止措置に違反した場合の罰則とは?
違反者には、以下の例のようにかなり大きな金額の罰則の適用(過料)が課せられる可能性があります。過料の金額に関しては、都道府県知事等の通知に基づき、地方裁判所の裁判手続きによって決定されます。
罰則例
これは、企業として迅速に取り組まなくてはならない内容だと分かりますね。
職場での「受動喫煙防止措置」のためにすべきこと
改正法での受動禁煙防止措置に伴い、職場では、改正法での「受動禁煙防止措置」に加え、以下の2点を特に意識することが重要になります。
- ① 20歳未満の者(従業員含む)の喫煙場所への立入禁止
- ② 関係者による受動喫煙防止のための措置
ちなみに厚生労働省では以下のように組織的対策として「職場における受動喫煙防止のためのガイドライン」の中で、以下のような企業が行うべき組織的対策を記載しています。
- (ア)推進計画の作成
- (イ)担当部署の指定
- (ウ)労働者の健康管理等(衛生、産業医)
- (エ)標識の設置・維持管理
- (オ)意識の高揚及び情報の収集・提供
- (カ)労働者の募集及び求人の申込み時の受動喫煙防止対策の明示
企業によっては、人事労務担当者が任されている業務が異なると思いますので、上記の中で、ご自身が任されている職務に合わせた取り組みをしていただければと思います。
(カ)の求人への明示についての注意点
注意点は、「従業員の受動喫煙を防止するための措置を講ずることは、「努力義務」だということで、明示することが「義務」になっている」という点です。
つまり、「職場での受動喫煙防止に関してはガイドラインに沿って進めよるよう努力をして、その状況がどのようなものかは求人に必ず明示してください。」ということなのです。
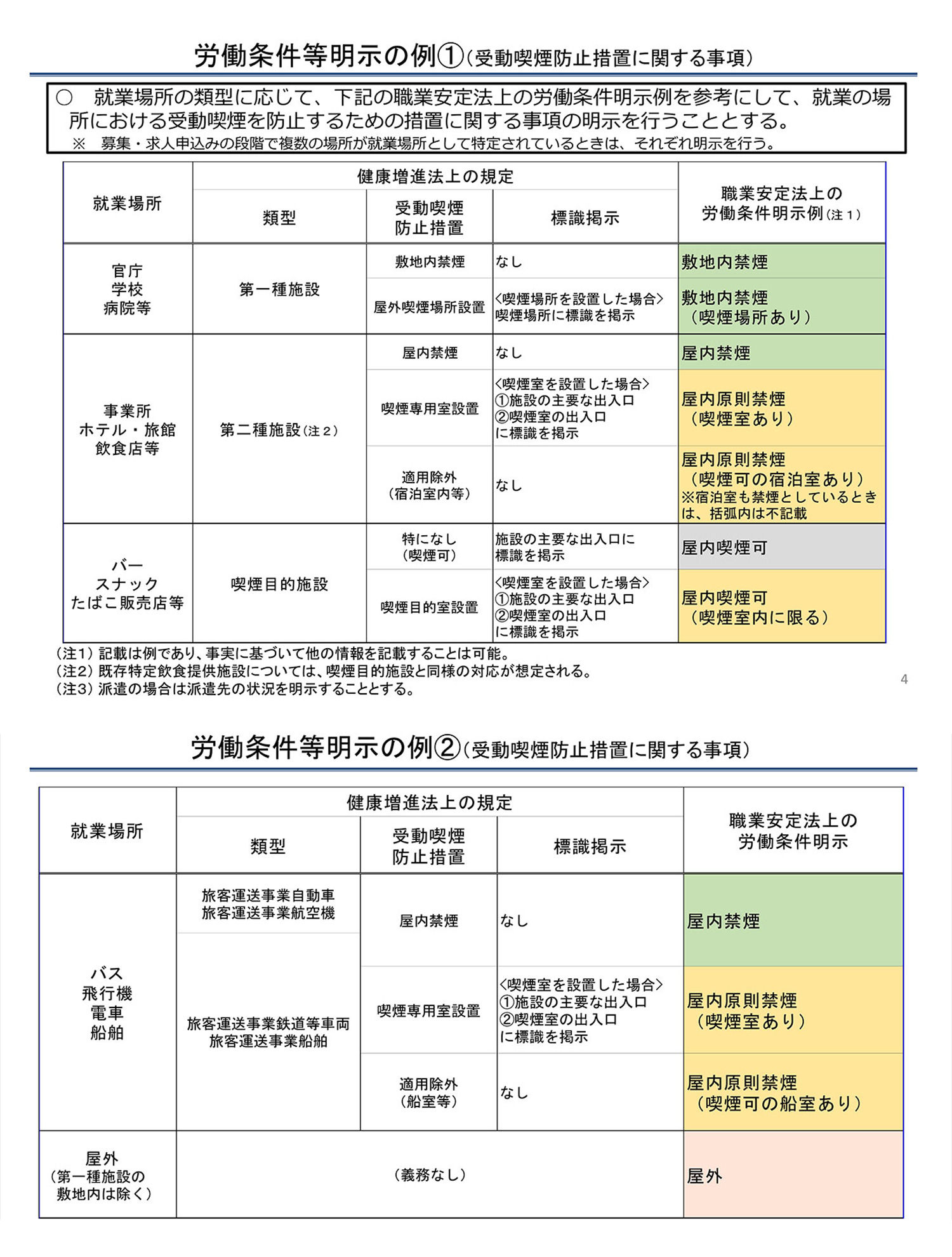
以下に労働条件明示の例がありますので、参考にしてみてください。
【引用】健康増進法の一部を改正する法律(H30.7.25公布)審議時資料
「従業員に対する受動喫煙対策について(厚生労働省)」
「受動喫煙防止措置推進」のための具体的な事例
受動喫煙防止措置を推進するには、「喫煙所を設置する」か「全面禁煙にする」の2択しかありません。
それぞれの措置を推進するのに知っておくと良い事例を以下に記載します。
事例① 喫煙所を設置する ~助成金を活用して受動喫煙防止措置を行う~
各種喫煙室等の設置などにかかる費用に対して助成される「受動喫煙防止対策助成金」という助成金があります。原則申請順で、申請額が予算額に到達した場合、申請受付を締め切る予定になっていますので、いま直ぐにチェックしてみてください。
事例② 全面禁煙にする ~禁煙手当の支給~
全面禁煙にする施策の中で、喫煙者の不満を解消するための1つの方法として「禁煙手当」を支払うというものがあります。
ただし、この禁煙手当は気を付けるポイントが3つあります。
対象者(誰に支給するのか)
喫煙者に「禁煙できたら禁煙手当〇〇円」と支払うと、喫煙者と非喫煙者とに賃金差が生じ、元々の非喫煙者からは不満があがります。また、非正規社員に支給しないなども「同一労働同一賃金」の観点から問題になるため、結局、従業員全員に一律支給する必要が生じてきます。
コストパフォーマンス
①のコストを考えたとき、そのコストは成果に見合うのかを意識する必要があります。喫煙室を設けるときのコストとの比較ももちろんですが、喫煙者の不満等も配慮しておく必要があります。
虚偽の可能性や企業文化への影響
本当は禁煙できていないけれども、虚偽の報告が従業員から生まれたり、従業員同士に軋轢が生まれたりと、企業文化への影響は考えなくてはなりません。
事例③ 全面禁煙にする ~喫煙者を採用しない~
事例②よりも、さらに上をいく方策です。そもそも、喫煙者を雇用しないという方策です。前述でも述べたように、同一労働同一賃金という考え方があるため、採用をした後に、喫煙者に対して差別的な労働条件等にすることは問題ですが、「喫煙者は採用しない」ということであれば、ただの採用基準であるため問題はありません。
今いる従業員に喫煙者がおらず、「喫煙者不採用」という形が企業の文化にあっているという企業は、思い切って取り入れることを検討されても良いかもしれません。
まとめ
以上を踏まえて人事労務担当者の皆さんはどのように感じましたでしょうか。やるべきことや、実際の現場での実施が困難だと感じた方もいらっしゃるかと思います。
国としての方針がある中、企業にとってどのような選択がベストなのかということは、単純な人事労務だけでなく、企業の目指す企業理念や文化等にも密接に関係してくるといえると思います。今回の改正法をピンチと捉えず、ぜひチャンスと捉えて、取り組んでいただければと思います。